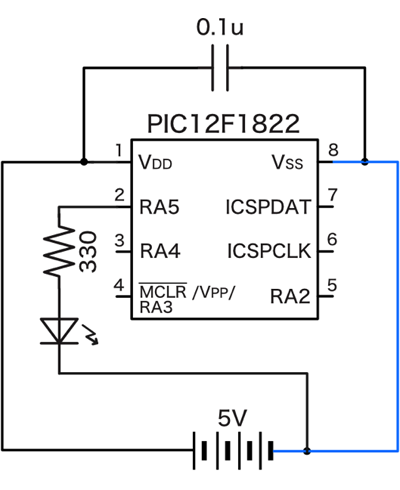
Up
回路
作成: 2021-01-18
更新: 2021-01-18
ツール・ラボ : PICマイコン電子工作入門:基礎編 第11回
から: